Ailegal

Descripción del proyecto

Ailegal es una plataforma web diseñada para brindar servicios legales en línea bajo un modelo de suscripción mensual.

Su objetivo es facilitar el acceso a asesoría legal especializada, ofreciendo a los usuarios un asesor asignado y la posibilidad de contactar abogados para trámites o consultas 24/7, según el tipo de servicio requerido.

Alcance del proyecto

Empty

Página web pública con información sobre los planes de suscripción, beneficios y procesos de contratación.

Espacio personalizado donde los usuarios pueden gestionar sus consultas, acceder a documentación legal y comunicarse con su asesor designado.
Herramienta interna para la gestión de clientes, asignación de casos y seguimiento de solicitudes.
Sistema de pagos recurrentes, notificaciones automatizadas y soporte en línea para consultas en tiempo real.

User personas

Carlos Rodríguez

Emprendedor y Pequeño Empresario

Perfil

  • Edad: 35 años
  • Ubicación: Ciudad de Panamá
  • Profesión: Dueño de una pequeña empresa de tecnología
  • Nivel de conocimiento legal: Básico
  • Dispositivo preferido: Laptop y móvil
  • Motivación: Necesita asesoría legal constante para contratos, registros de marca y cumplimiento normativo.

Pain Points

  • Los honorarios tradicionales de abogados son altos y poco predecibles.
  • Le cuesta encontrar asesoría legal rápida sin perder tiempo en reuniones presenciales.
  • No está seguro de cuáles trámites necesita para mantener su negocio legalmente en orden.

¿Cómo Ailegal le ayuda?

  • Le brinda acceso a asesoría legal sin necesidad de pagar por consulta individual.
  • Puede gestionar sus contratos y documentos desde un solo panel.
  • Resuelve dudas legales sin desplazarse ni invertir tiempo en reuniones presenciales.

Mariana Torres

Profesional Independiente

Perfil

  • Edad: 29 años
  • Ubicación: Panamá Oeste
  • Profesión: Consultora de marketing digital
  • Nivel de conocimiento legal: Bajo
  • Dispositivo preferido: Móvil
  • Motivación: Necesita contratos para clientes y asesoría en impuestos y facturación.

Pain Points

  • No sabe cómo hacer contratos sólidos para proteger su negocio.
  • No tiene acceso rápido a abogados confiables sin pagar tarifas elevadas.
  • Le cuesta entender las normativas legales relacionadas con su actividad.

¿Cómo Ailegal le ayuda?

  • Ofrece asesoría para estructurar contratos y resolver dudas legales.
  • Le permite hacer consultas rápidas desde el móvil sin necesidad de agendar reuniones complejas.
  • Brinda modelos de contratos y guías legales dentro de la plataforma.

Ricardo Gómez

Trabajador que necesita asistencia legal ocasional

Perfil

  • Edad: 42 años
  • Ubicación: Panamá
  • Profesión: Supervisor en una empresa de construcción
  • Nivel de conocimiento legal: Muy bajo
  • Dispositivo preferido: Móvil
  • Motivación: Quiere asesoría sobre despidos, derechos laborales y trámites personales.

Pain Points

  • No tiene conocimientos sobre sus derechos laborales.
  • Necesita ayuda con trámites personales como herencias, divorcios o demandas menores.
  • Le cuesta encontrar abogados confiables y accesibles.

¿Cómo Ailegal le ayuda?

  • Puede obtener asesoría sobre sus derechos sin necesidad de pagar consultas costosas.
  • Accede a abogados especializados según su caso sin moverse de casa.
  • Tiene acceso a respuestas rápidas y orientación clara en un solo lugar.

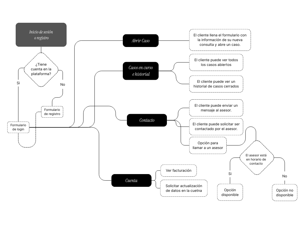
Flujos de usuario

Flujo de asesor

Abogado o asesor judicial encargado de atender casos

Flujo de asesor

Cliente interesado en solicitar asesoría jurídica

Interfaz panel de asesores

Frontend de sitio web promocional (Versión de escritorio)

Frontend de sitio web promocional (Versión de móvil)