House of B

Descripción del proyecto

House of B es una tienda 100% en línea dedicada a la venta de electrodomésticos para el hogar.

Su objetivo principal es ofrecer una experiencia de compra ágil, moderna y confiable, enfocada en brindar productos de alta calidad a clientes que valoran la comodidad de comprar desde cualquier lugar. 

El ecommerce fue diseñado para facilitar la navegación, exploración de productos y conversión, adaptándose tanto a compradores primerizos como a clientes frecuentes que buscan renovar sus espacios con electrodomésticos funcionales y estéticamente atractivos.

Alcance del proyecto

Empty
  • Página de inicio con banners promocionales, categorías destacadas y productos recomendados. 
  • Página de producto con galería de imágenes, especificaciones técnicas y productos relacionados.
  • Motor de búsqueda optimizado con filtros por tipo, precio, marca y características.
  • Diseño responsive para ofrecer una experiencia fluida en dispositivos móviles.
  • Sistema de administración para cargar productos, gestionar inventario y precios. 
  • Editor visual para actualizar promociones, banners y colecciones destacadas.
  • Carrito de compras intuitivo. 
  • Checkout simplificado en pocos pasos.
  • Integración con pasarelas de pago locales e internacionales.
  • Confirmación automática de pedido y actualizaciones por correo electrónico.
  • Módulo de preguntas frecuentes.
  • Sistema de contacto por WhatsApp o formulario web. 
  • Sección de garantías, devoluciones y seguimiento de pedidos.
  • Google Analytics y Meta Pixel para seguimiento y campañas. 
  • Integración con logística para cálculo de envío y notificación de entregas.
  • Automatización de correos promocionales y carritos abandonados.

User personas

María Fernanda

Ejecutiva de Recursos Humanos

Perfil

  • Edad: 32 años
  • Ubicación: San Francisco, Ciudad de Panamá.
  • Profesional ocupada, vive en un apartamento moderno, valora la comodidad y las compras sin complicaciones.

Necesidades

  • Renovar electrodomésticos con diseño moderno y funcional.
  • Comprar en línea sin tener que visitar tiendas físicas.
  • Recibir su pedido rápidamente y con instalación incluida si es posible.

Comportamiento digital

  • Compra por Instagram y tiendas online confiables.
  • Compara precios y opciones en su tiempo libre desde el celular.
  • Confía en tiendas con buen diseño web, atención rápida y opciones claras de pago y entrega.

José Luis

Administrador de propiedades

Perfil

  • Edad: 44 años. 
  • Ubicación: Bella Vista, Ciudad de Panamá.
  • Gestiona varios apartamentos en alquiler y busca equiparlos con electrodomésticos duraderos a buen precio.

Necesidades

  • Comprar varios productos con entrega rápida y facturación clara.
  • Poder elegir entre entrega a domicilio o retiro en tienda según la urgencia.
  • Acceder a atención personalizada para resolver dudas técnicas o de stock.

Comportamiento digital

  • Prefiere navegar desde su laptop.
  • Valora la eficiencia del servicio postventa y la posibilidad de coordinar entregas fácilmente.

Carmen Elena

Ama de casa y madre de familia

Perfil

  • Edad: 38 años.
  • Ubicación: Punta Paitilla, Panamá
  • Dedica su tiempo a organizar el hogar, cuidar de su familia y mantener todo funcionando de forma eficiente.

Necesidades

  • Electrodomésticos confiables que simplifiquen las tareas del hogar (lavadoras, microondas, licuadoras, etc.).
  • Buen servicio postventa y garantía clara.
  • Asesoría rápida para entender las funciones y elegir lo mejor según su presupuesto.

Comportamiento digital

  • Consulta desde su celular o tablet en casa.
  • Suele hacer la compra cuando los hijos están en la escuela.
  • Valora opciones de entrega a domicilio segura y la posibilidad de pago en línea sin complicaciones.

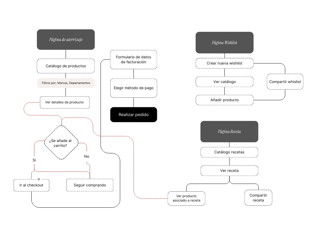
Flujos de usuario

Interfaz Ecommerce

¿Quieres conocer más sobre mi trabajo?

🔒 Disclaimer de Confidencialidad y Privacidad 

Este portafolio es de carácter privado y ha sido restringido a motores de búsqueda. Solo puede accederse mediante enlace directo proporcionado exclusivamente a personas de interés. 

Los proyectos aquí compartidos tienen como único propósito evidenciar mi experiencia profesional. No buscan promocionar plataformas, productos, ni divulgar información confidencial. En el caso de proyectos desarrollados bajo acuerdos de confidencialidad (NDA), se ha omitido o adaptado cualquier contenido sensible conforme a lo establecido en dichos acuerdos.